Loading...
A Guide to the JBIC Examiner for Environmental Guidelines
If the Japan Bank for International Cooperation (JBIC) has funded the project that is causing you harm, you may be able to file a complaint with their accountability mechanism, the Examiner for Environmental Guidelines (Examiner).
What is JBIC?
The Japan Bank for International Cooperation (JBIC) is a government-owned financial institution and export credit agency that provides loans, guarantees, and equity investments to support Japanese exports, imports, and economic activities overseas. JBIC particularly seeks to finance infrastructure, energy, and private sector projects that align with Japan’s national interests.
What is the Examiner?
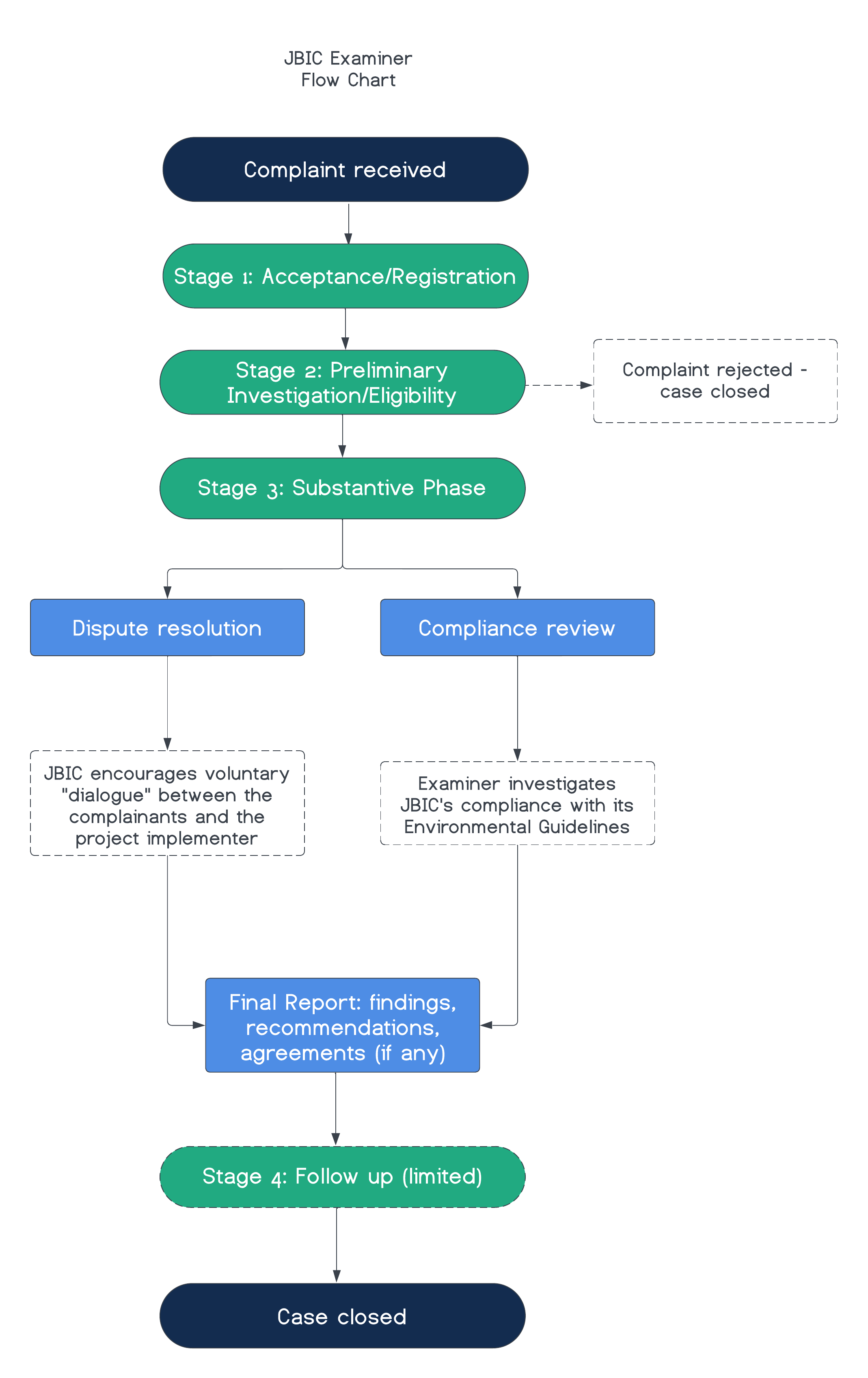
JBIC has an Examiner for Environmental Guidelines (Examiner) an independent complaint office that receives complaints about environmental and social harms linked to its projects. The Japan International Cooperation Agency, another Japanese development agency, has a similar Examiner function, which has a separate page in this Guide.
If you are, or are likely to be, affected by a JBIC project, you can file a complaint to the Examiner.
NOTE that, compared to other complaint offices, the Examiner has a few distinct features.
Although its Guidelines describe a process for facilitating "dialogue" (a form of dispute resolution), we understand that in practice the Examiner primarily uses the compliance review function (also known as an investigation) in order to resolve complaints. You can learn more about the difference between dispute resolution and compliance review, and which option is better for your complaint on the homepage of this Guide.
In addition, the dispute resolution and compliance review phase of the Examiner complaint process is relatively short – three to five months (combined for both techniques) – and our data indicates that the Examiner is more likely to find JBIC in full compliance with its policies. The Examiner also lacks a true, independent monitoring function for the outcomes of its complaints.
Accordingly, while we still believe that a complaint to Examiner can be an important strategic tool to increase the visibility of your concerns, at the highest levels of JBIC (and beyond), it has some structural issues that you should be aware of and develop plans to mitigate. Do not hesitate to reach out to us if you require more tailored advice.
Dispute Resolution
The Examiner may encourage voluntary "dialogue" or "dispute resolution" discussions between the affected communities and the project implementer.
Compared to other mechanisms, this appears to be a reduced version of dispute resolution: the timeframe is short, and – in practice – the focus appears to be more on increasing understanding of the other parties’ concerns, information-sharing, and relationship-building, rather than trying to reach comprehensive agreements to the issues raised in the complaint. That said, there could be opportunities to use this technique to obtain prompt, mutually agreeable solutions to specific environmental and social issues identified during the complaint process. Those discussions could also continue beyond the Examiner's formal process, if the parties are willing to work together towards an agreement.
You can learn more about this function below.
Compliance Review
The Examiner also offers a fact-finding investigation or compliance review process called an “investigation”. We will describe it as “compliance review” for consistency throughout this Guide. During the compliance review, the Examiner investigates whether or not JBIC has complied with its Environmental Guidelines, and reports on the results of that investigation to the Executive Committee of JBIC.
If the report finds that JBIC did not comply with its Environmental Guidelines, then the report may include recommendations for actions needed to bring the project into compliance with those Guidelines.
The Executive Committee makes the final decision on any actions that will be taken.
You can learn more about this function below.
Can you complain to JBIC Examiner?
Before filing a complaint, ask yourself the following questions. If your answer is YES to all of the questions, then you can complain to the Examiner.
The Examiner accepts complaints about projects that have been approved for financing by JBIC.
Tip: You can find information about JBIC projects during their screening phase (before approval) and already financed on their website. You can also submit an information request, or contact the Examiner directly for help.
The Examiner accepts complaints from:
- Two or more project-affected people from within the host country who are experiencing, or are “highly likely” to experience, harm as a result of a JBIC-funded project
- Authorized representatives can file a complaint on behalf of affected individuals or communities if it is not possible for the directly affected people to file themselves (for example, due to security concerns or other conditions within the host country).
Important: Complaints cannot be submitted anonymously, but you can request confidentiality regarding your identity or sensitive information. If you fear retaliation, notify the Examiner to discuss protective measures.
In order to be found eligible, the complainants must be experiencing “actual and direct damage”, or “are highly likely to suffer damage in the future” as a result of the JBIC-funded project. Damage is understood broadly, and may include impacts such as land loss, pollution, displacement, labor violations, or threats to cultural heritage. You will need to clearly explain the connection between that harm and the JBIC project.
Complaints to Examiner can generally only be filed in the period between when a loan agreement is signed and when disbursement of funds is completed. There appear to be two exceptions which may slightly expand the period in which you can file a complaint:
- If the project is a type where JBIC completes its environmental review process after the loan agreement is signed, then you can file a complaint within one year of the results of the environmental review being posted online, even if disbursements are completed.
- If you are specifically raising concerns about JBIC’s inadequate monitoring of the project, you can file your complaint at any time during the period in which JBIC undertakes monitoring, even if disbursements are completed.
If a loan agreement has been signed, it should show up in this list.
If you submit a complaint before the loan agreement is signed, the Examiner may refer your complaint to JBIC Management and ask that they respond to your concerns and report to the Executive Committee of JBIC on that response.
The Examiner requests that complainants first attempt to resolve concerns with the project implementer, as well as JBIC’s Operational Department (below). If you fear reprisals or face other barriers to doing so, you can skip this step—but you should explain why in your complaint (for example, you fear retaliation or face communication barriers).
The Examiner also requests that complainants attempt to resolve concerns with the JBIC Operations Department.
Although JBIC’s Objection Procedures does not explicitly provide a waiver for cases in which complainants fear reprisals, if that fear does truly prevent you from complying with this attempted resolution/prior engagement requirement, we recommend that you explain this in your complaint.
Sample complaint letter
Complaint filing checklist
Download checklistStrengthen your complaint by referencing JBIC policies
When filing your complaint to the Examiner, you may want to reference JBIC policies that were violated. Environmental and social safeguard policies play an important role in your complaint. These safeguards are rules and policies designed to identify and mitigate risks associated with JBIC activities, with an overarching goal of preventing environmental and social harms. Understanding these safeguards is essential for anyone seeking to hold banks accountable for harms associated with their investments.
The Examiner specifically receives complaints related to JBIC’s Guidelines for Confirmation of Environmental and Social Considerations, which integrate other international standards (including the IFC Performance Standards), as explained below.
NOTICE: Including references to these policies is optional but can strengthen your complaint by identifying clear grounds for JBIC’s accountability. Referencing specific policy violations also feels important to try to overcome the Examiner’s trend of finding JBIC in full compliance with JBIC policies, notwithstanding the complainants’ concerns (see the Look at the Data below).
JBIC Policies
The current version of the Guidelines came into effect on July 1, 2022. This policy is intended to promote sustainable development by integrating environmental and social considerations—including human rights—into all JBIC-funded projects (loans, equity, guarantees). It requires that all JBIC-funded projects comply with the following obligations (among others):
- Project assessments: Those carrying out the project must study in advance how it could affect people and the environment. JBIC reviews these studies before approving the project, to ensure that they properly identify, avoid, mitigate, and compensate for environmental and social harm, and continues to monitor those risks afterwards. For high-risk projects (called Category A), JBIC requires a full environmental and social impact study. If appropriate environmental and social considerations are not undertaken, funding may not be approved.
- Protecting people and the environment: Projects must:
- Consider ways to reduce harm from the earliest planning stages, including looking at alternatives.
- Look at not only immediate impacts, but also long-term and combined effects.
- Address a wide range of issues: air, water, soil, biodiversity, human health, cultural heritage, gender equality, children’s rights, and safe working conditions.
- Respecting the law: Projects must follow the host country’s environmental and social laws. JBIC checks this as part of its review.
- Consultation & social licence: Projects must consult openly with affected people throughout their design and operation, and reflect community input in project plans. Projects must be planned and carried out in a way that they can achieve social licence: people in the area accept them.
- Displacement: Projects should avoid forcing people to move or lose their livelihoods whenever possible. If displacement cannot be avoided, compensation must be calculated at full replacement cost as much as possible, and provided in advance. Project implementers must make efforts for the affected people to improve or at least restore their standards of living, income opportunities and production levels to the pre-project levels. For any projects involving large scale resettlement, a Resettlement Action Plan and/or Livelihood Restoration Plan, developed with affected communities, must be prepared and published in advance of any resettlement.
- Indigenous Peoples: Impacts on Indigenous Peoples are to be avoided if possible. If Indigenous Peoples access to land and natural resources are unavoidable, their Free, Prior and Informed Consent (FPIC) must be obtained and an Indigenous Peoples Plan put in place.
- Vulnerable groups: Particular attention must be given to vulnerable social groups, such as women, children, the elderly, the poor, and ethnic minorities, all of whom are susceptible to environmental and social impact and who may have little access to the decision-making process within society.
- Biodiversity & forests: Projects must not involve significant conversion or significant degradation of critical natural habitats including critical forests areas
- Grievance mechanisms: Projects must provide a simple and accessible way for people to raise complaints, with a clear point of contact.
- Other global standards: In addition to local laws and its own Guidelines, JBIC also expects projects to meet international standards such as:
- IFC Performance Standards,
- World Bank Environmental, Health, and Safety Guidelines, and
- Other widely accepted good practices. If a project cannot meet these standards, JBIC requires an explanation and corrective steps. For more information about the IFC Performance Standards, see the IFC-CAO page of this Guide.
- Ongoing monitoring: Project operators must report regularly to JBIC on how they are managing risks and problems. JBIC can also visit project sites or bring in outside experts. If serious problems are found and not fixed, JBIC may stop payments or demand repayment.
Within five days of filing your complaint, the Examiner will acknowledge it and share it with JBIC and the project implementer. Limited information about the acceptance and progress of complaints (but not copies of the complaint themselves) will be reported on the Examiner’s website. This step may take longer if the complaint is in a language other than Japanese or English, to enable translation.
The Examiner will then commence a “preliminary investigation” – which we will describe as an eligibility assessment – to determine whether the complaint meets the Examiner’s requirements, whether its descriptions of the harm and its connections to the JBIC-funded project are “reasonable”, and whether the complaint was submitted “in good faith”.
The full requirements for complaints are set out in the complaint filing checklist above, however we anticipate that the Examiner will pay particular attention to:
- Project: The complaint must be related to a project that has been approved for funding by JBIC, and disbursements have not yet been completed (subject to the two exceptions for late disclosure of the results of the environmental review, and monitoring concerns, explained above).
- Harm: The complaint must assert that harm (including environmental and/or social harm) has been caused or will be caused by the JBIC project, and (ideally) by JBIC’s failure to comply with its Environmental Guidelines.
- Direct and material impact on the complainants: Two or more complainants, located within the host country, are or are “highly likely” to be affected by the harm described in the complaint.
- Attempted resolution: The Examiner requests that complainants first attempt to resolve concerns with JBIC and the project implementer. You will need to provide details of those engagements, including who you spoke or sent correspondence to, when, and why their response was not satisfactory. Although JBIC’s Objection Procedures only explicitly provide a waiver from this requirement for engagement with the project implementer, in cases where complainants fear reprisals, if that fear does truly prevent you from complying with this attempted resolution/prior engagement requirement, we recommend that you explain this in your complaint.
In addition, the Examiner will also consider whether:
- There is a previous or ongoing complaint process, with a national or international court or tribunal, or at an international organization, including another bank’s complaint office: In the case of a previous or ongoing complaint process outside of the Examiner – such as with a national or international court or tribunal or another bank’s complaint office – the Examiner will ask itself whether the issue involved in the other complaint process and the issue involved in the Examiner complaint are “substantially identical”. If they are substantially identical, the Examiner may suspend the Examiner complaint until that the other complaint process has concluded (or nearly concluded), or reject the complaint. We understand that, if a complaint is filed to multiple bank complaint offices (for example when they are co-financing a project), the Examiners will consider cooperating with those other offices rather than suspending the complaint: appropriate measures will be determined on a “case-by-case basis”.
- There has been a previous complaint to Examiner: If there has been a previous complaint to the Examiner, the Examiner will ask itself whether the new complaint is based on a new fact not known at the time of the prior complaint process. If the answer is yes, the new complaint should be able to proceed.
- The complaint is made in “good faith”. The Examiner’s Objection Procedures indicate that they will reject complaints that are made for the purposes of “unduly” obtaining compensation, “damaging” the reputation of the project implementer, “solely” to delay the project’s implementation, or for “political” purposes, or complaints that include serious falsehoods. We have not been able to find any example of this provision being used to reject complaints, and we will update this guide as we learn more. However, in the meantime, we recommend that any complaint to the Examiner is justified with detailed facts and arguments, and emphasizes that it is filed in good faith in order to avoid or address genuine environmental and social harm.
This process takes approximately one month, although a longer period may be needed if some information is missing and needs to be clarified. The Examiner may interview you as part of its process.
At the conclusion of this preliminary investigation/eligibility assessment, the Examiner will decide to proceed with a substantive phase (known as “commencing the procedures”), or to reject the complaint, and inform you of its decision in writing.
If the complaint is rejected, the Examiner may send the complaint to JBIC’s Operational Department so that the concerns can be taken into account during the monitoring of the project.
All complaints that have been found eligible should then enter a substantive phase. As mentioned above, the Examiner typically uses a combination of dispute resolution and compliance review techniques to attempt to resolve the concerns raised by the complaint, although it is primarily focused on compliance review.
Compared to other complaint offices, this substantive phase is quite short. Within three months after the complaint is found eligible, the Examiner will prepare a report explaining the results of the compliance investigation, the progress of any dialogue/dispute resolution, and any agreement reached by the parties, and submit that report to the Executive Committee of JBIC. If the Examiner considers that more time is required for the compliance review investigation or dialogue/dispute resolution, the Examiner may request an extension of time of up to two months. The Executive Committee of JBIC decides whether such an extension will be granted, based on whether there are “unavoidable reasons to extend the period”.
Dispute Resolution
As mentioned above, the Examiner may encourage dialogue or dispute resolution discussions between the complainants and the project implementer, alongside its compliance review investigation.
It is important to remember that dialogue/dispute resolution is voluntary; any party can choose not to participate and participation requires consent from all involved. If parties agree to participate, communities can share their concerns about the project directly with the project implementer and advocate for specific solutions to their concerns.
Compared to other mechanisms, however, this appears to be a reduced version of dispute resolution: the timeframe is short, and – in practice – the focus appears to be more on increasing direct engagement between the parties, with only a limited role for the Examiner.
That said, there could be opportunities to use this technique more expansively, if the parties are willing to work together towards an agreement. Discussions could continue beyond the limited timeframes of the formal complaint process. And, although we are not aware of it happening before, the parties could also ask the JBIC Examiners to appoint an external mediator, using their power to appoint external experts in paragraph V(4)(3) of their Objection Procedures.
Outcome: If the parties reach an agreement, the Examiner will include any such agreement in its report to the Executive Committee of JBIC at the conclusion of the substantive phase (both dialogue and compliance review).
For more details on the dispute resolution process, refer to the JBIC Objection Procedures based on Environmental Guidelines.
Compliance Review
The Examiner also conducts compliance review (known as an “investigation”). A compliance review is a fact-finding process where the Examiner investigates whether JBIC has complied with its Environmental Guidelines when financing the project.
Compared to other complaint offices, the compliance review process at JBIC is much shorter (3-5 months). During this period, the Examiner may meet with and interview the complainants, the JBIC staff responsible for managing the project, the project implementer, specialists, the government of the host country, and other persons who may have relevant information about the project. The Examiner will also review project documents.
The Examiner then prepares an investigation report with its findings. If it finds that JBIC has failed to comply with its Environmental Guidelines, it may include recommendations for actions that JBIC should take to bring the project into compliance with its policies. The Examiner does not provide a draft of its report to complainants, before it is finalized.
Please note that, compared to other complaint offices that we track, the Examiner is more likely to find JBIC in full compliance with its policies: this is why it’s so important to incorporate strong arguments of policy non-compliance into your complaint.
The Executive Committee of JBIC will make the final decision on any actions to be taken in response to the Examiner’s report. The Executive Committee of JBIC will invite “opinions” on the report from the JBIC Operations Department – but not the complainants – before they make that decision.
Rather, complainants only have the opportunity to share their comments with the Examiner itself, after the Examiner’s report is finalized. The Examiner may share those comments with the JBIC Operations Department for them to take into account during project monitoring.
The Examiner’s report, together with any response from JBIC, will be published on the Examiner’s website.
For more details on the compliance review process, refer to the JBIC Objection Procedures based on Environmental Guidelines.
The Examiner lacks a true, independent monitoring phase. Rather, if the Examiner's report to the Executive Committee of JBIC results in corrective actions to be taken by JBIC, then the Operations Department will report to the JBIC Examiners on the implementation of those actions. Our understanding is that the JBIC Examiners do not conduct any site visits to independently verify that information or monitor the outcome of any project changes. If the Examiners deem it to be
necessary, they may report to the Executive Committee of JBIC at any time, in their discretion.
Dispute Resolution
JBIC’s Objection Procedures do not describe any specific monitoring of agreements reached through dialogue between the complainants and project implementers. However, the Examiners may report to the Executive Committee of JBIC at any time, in their discretion.
Compliance Review
If the Executive Committee of JBIC “instructs” JBIC to undertake corrective actions in response to the Examiner’s report, the JBIC Operational Department is required to inform the Examiner of the status of implementation of those actions.
The Examiner will then report to the Executive Committee of JBIC on implementation, either in the Examiner’s annual report of activities, or separately at any time. While the Examiner can incorporate its “opinions” on the Operational Department’s updates (and we have been advised that these opinions may extend beyond the specific scope of any “instructions"), the JBIC Objection Procedures do not require that the Examiner consult the complainants for their perspective on implementation, nor that it conduct any independent verification of implementation (such as through site visits).
Comparison to best practice
Independence: The Examiner reports to the Executive Committee of JBIC, which is made up of senior leaders of JBIC who are responsible for JBIC's operations, rather than an independent governance board.
Transparency: The Examiner lacks transparency. It does not publish individual complaints (rather just lists them by name in its registry), and only publishes the final report/communication in a complaint (such as the final report or the notice declining eligibility).
Remedy: The Examiner can recommend corrective actions to bring a project into compliance with JBIC’s Environmental Guidelines, however there is no explicit mandate to recommend remedy for communities.
A look at the data
We have brought together some charts, based on the latest data available in the Complaint Dashboard, to offer a deep dive into JBIC and the Examiner’s performance.
Complaint Outcomes
Eligibility
Dispute Resolution Outcomes (when undertaken)
Compliance Review Findings (when undertaken)
Complaint issues
Complaint sectors
Policy recommendations to strengthen the Examiner
The Examiner should maintain a complete and updated complaint registry including complaints, eligibility reports, opinions of all parties, and final reports. (GPP 21)
Complainants should not be required to raise their complaint to JBIC Operational Department or the project implementer before approaching the Examiner. (GPP 32)
Complainants should have the ability to choose and utilize their representatives without limitation throughout the complaint process. (GPP 35)
Complainants should be consulted before the Executive Committee decides on corrective actions to be taken. (GPP 55)
The Examiner should have an independent monitoring mandate for both dispute resolution and compliance review, which should include the ability to conduct site visits and conduct interviews with complainants. (GPP 58 and 66)
Greater resources should be dedicated to the dialogue/dispute resolution technique, including through the appointment of a neutral, professional mediator, or other facilitator as appropriate, agreed to by the parties. (GPP 61)
The Examiners should report to JBIC’s Board of Directors, rather than the Executive Committee. (GPP 5)
Email:
examiners@jbic.go.jpExaminer for Environmental Guidelines
Japan Bank for International Cooperation (JBIC)
1-4-1 Ohtemachi, Chiyoda-ku, Tokyo 100-8144, Japan
Date Last Updated: Feb. 16, 2026